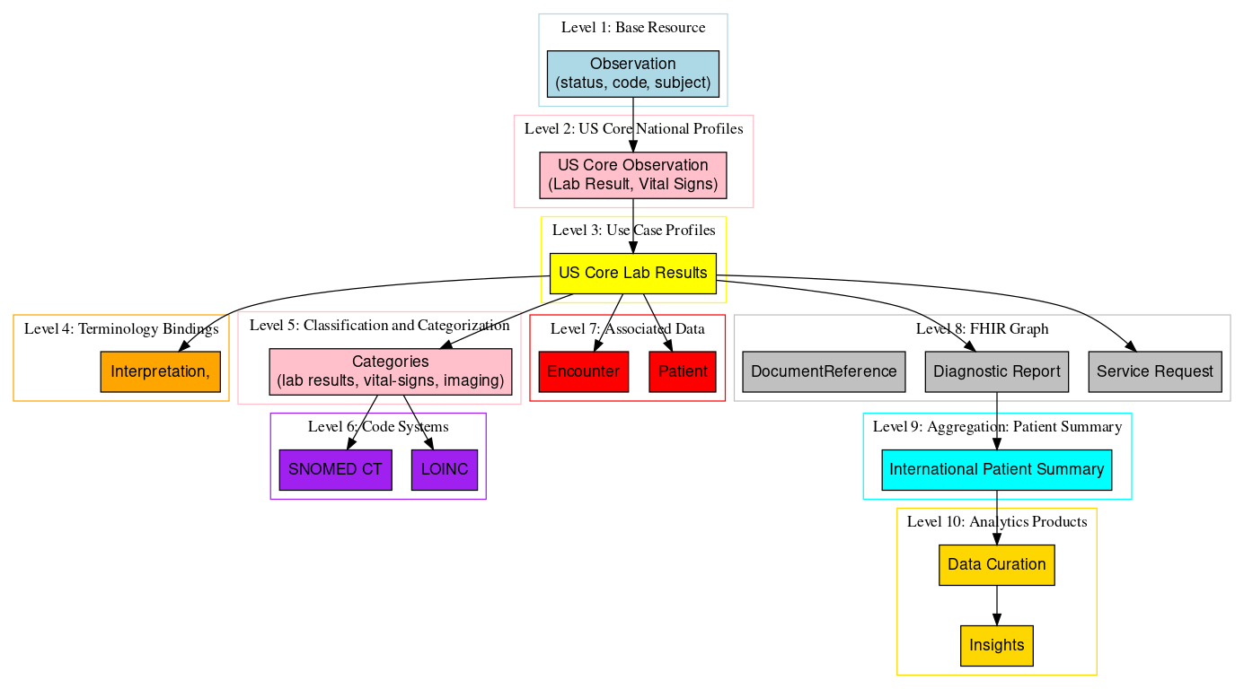
FHIR (Fast Healthcare Interoperability Resources) isn’t just a standard for exchanging healthcare data — it’s also a framework for structuring data in a way that mirrors subject area data marts. Each FHIR resource acts as its own data mart, containing information relevant to a specific clinical or administrative concept, while maintaining relationships to other resources. Let’s break this down by walking through the Lab Results resource, level by level, showing how it evolves from raw data to an analytics-ready product.
Breaking Down FHIR Lab Results by Levels
Level 1: Base Resource (FHIR Spec R4B)
At the core, the Observation resource represents lab results. It contains basic elements like:
status: the state of the result (preliminary, final)
code: what the result measures (glucose, hemoglobin, etc.)
subject: the patient
effectiveDateTime: when the observation was made
FHIR R4B Spec for Observation: FHIR Observation R4B
Level 2: National Implementations (US Core)
National guidelines like US Core build on base FHIR resources to meet local needs. The US Core Observation Lab Result constrains fields and adds required elements based on ONC’s USCDI (United States Core Data for Interoperability).
Key enhancements:
Mandatory LOINC codes for standard lab tests
Must support references to Patient and Encounter
US Core Implementation Guide: US Core IG
Level 3: Use Case Profiles
Profiles tailor FHIR resources to specific clinical use cases. For example:
US Core Lab Results: Defines how lab results are represented
US Core Vital Signs: Covers temperature, blood pressure, etc.
US Core SDOH (Social Determinants of Health): Tracks non-clinical health factors
US Core Lab Results Profile: US Core Lab Results
Level 4: Terminology Bindings
Terminology bindings link observations to clinical vocabularies, ensuring consistency. These bindings define:
Base bindings (from FHIR spec): often optional, broad definitions
US Core bindings: required LOINC codes for lab results
Best practices: stricter codes and units to improve interoperability
FHIR Terminology Service: FHIR Terminology
Level 5: Classification and Categorization
Categorization organizes profiles into logical groups, helping systems understand context. For lab results, this includes:
Category: set to "laboratory" for lab results
Codes: lab test types (chemistry, hematology)
FHIR Categories Documentation: Observation Categories
Level 6: Code Systems and Codes
Determining what happened relies on code systems like:
LOINC (Logical Observation Identifiers Names and Codes): test definitions
SNOMED CT: clinical findings, like "increased glucose"
No code: sometimes, there are results without structured codes
LOINC and FHIR: LOINC FHIR
Level 7: Associated Data (Patient, Encounter, etc.)
Observations rarely stand alone — they connect to:
Patient: who the lab result belongs to
Encounter: the visit during which the lab test was ordered
Provider: who ordered or performed the test
Medications: current drugs that might influence lab results
FHIR Resource Relationships: FHIR Resource Relationships
Level 8: FHIR Graph and Relationships
FHIR’s graph model links resources to tell the full story:
Service Request: lab test order
Diagnostic Report: summary of lab tests
Document Reference: notes, images, and supplementary data
Binary: raw data, like PDFs or images
FHIR Graph Implementation: FHIR GraphQL
Level 9: Patient-Level Aggregation
Building International Patient Summaries (IPS/IPA) allows systems to aggregate a patient’s data for holistic insights:
Summaries combine lab results, medications, encounters, and conditions
Used for emergency care and cross-border data sharing
International Patient Summary: IPS Implementation Guide
Level 10: Analytics Products
The final stage involves curating data into analytics-ready formats:
Data curation: removing duplicates, checking data quality
Single source of truth: creating clean, structured datasets for dashboards
Predictive modeling: training AI on quality-controlled lab data
Quality Measurement: calculating insights with curated data
FHIR Bulk Data (for analytics): FHIR Bulk Data Access
Conclusion
Each FHIR resource — like Lab Results — serves as a modular data mart, from basic definitions to analytics products. This layered approach supports both real-time interoperability and advanced data analysis. Whether you’re building FHIR APIs, curating healthcare data, or designing predictive models, understanding these levels ensures you’re working with structured, meaningful data.
Let’s keep the conversation going:
Stay tuned for more posts on FHIR profiling, data modeling, and real-world implementation strategies!




